高考相关知识站
专业解读|高考资讯|大学介绍|志愿填报|高考助考|高校招生|高考复习|高考作文|高考试题| QQ登陆
2024陕西国际本科学校有哪些 具体院校名单一览
2024去日留学中介哪个好 怎么选择
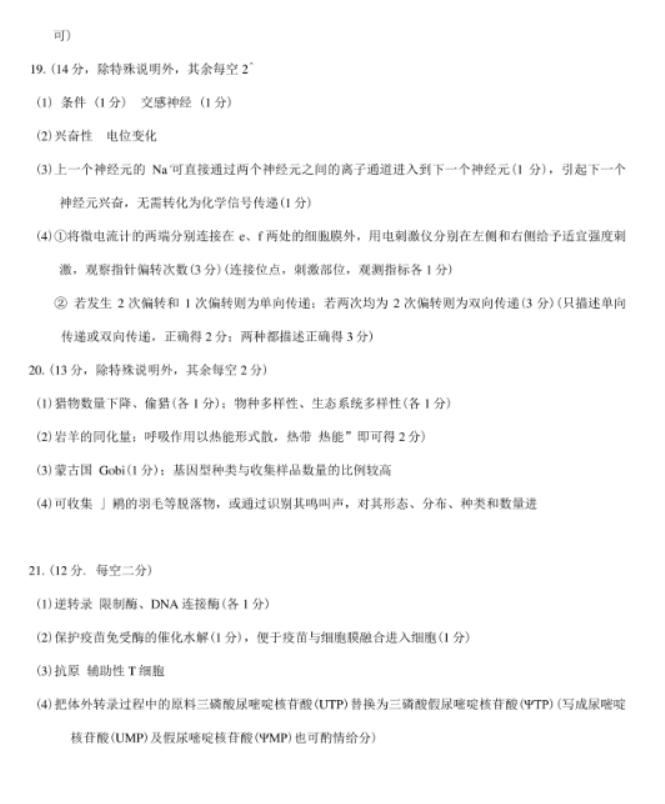
广东省大湾区2026届高三上学期10月联考生物试题
2026辽宁高考多少分能上吉林职业技术学院及专业?最低180分附录取分数线
2026湖南物理类291分左右能报哪些大学 可以上院校及位次(公办、民办)
2026福建高考多少分能上襄阳汽车职业技术学院及专业?最低376分附录取分数线
2026湖南高考多少分能上山东女子学院及专业?最低437分附录取分数线
2026安徽高考多少分能上大连汽车职业技术学院及专业?最低205分附录取分数线
2027新高考司法警务专业怎么选科 内蒙古选科要求及必选科目有哪些
2026河北高考多少分能上西安医学院及专业?最低511分附录取分数线
2027新高考傣医学专业怎么选科 黑龙江选科要求及必选科目有哪些
2026高考艺术生408分左右可以上什么大学?文化课最好20所院校
Copyright 2019-2029 http://www.tishu.com 【题书网】 皖ICP备19022700号-4
声明: 本站 所有软件和文章来自互联网 如有异议 请与本站联系 本站为非赢利性网站 不接受任何赞助和广告